Automatic hand dryer with universal AC input using a programmable mixed-signal matrix
A hand dryer is an electric machine which can make use of a heating element and an air blower to dry the hands after washing. Hand dryers are used in restrooms and public toilets by most end users to reduce operating costs and minimize hand-drying time. Also, they require very little maintenance. Nowadays, it’s common for hand dryers to be built with a high-efficiency particulate air (HEPA) filter inside them. This filter enables the hand dryer to suck in and trap over 99% of airborne bacteria and other contaminants, meaning that the air flowing onto users’ hands stays incredibly clean.
The drying process takes place due to the warmth and the pressure of the air coming out of the dryer, which is sufficient to evaporate water from wet hands. First, the air pressure blows off water droplets from the hands, and then the warmth dries out the moisture. It may operate either with the push of a button or automatically using a sensor. This article illustrates how to implement an automatic hand dryer based on the Renesas SLG46811 programmable mixed-signal matrix.
An infrared LED and a phototransistor pair together can work as an obstacle sensor. Emitting an invisible ray of infrared light, the sensor on the hand dryer is triggered when an object (in this case, hands) moves into its path, bouncing the light back into the sensor. Similarly, it automatically turns off when hands are moved away from the dryer, thereby preventing the wastage of electricity.
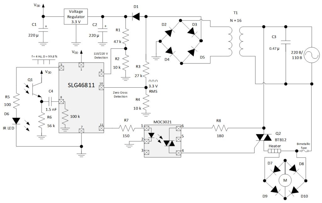
This automatic hand dryer circuit is composed of a power supply, an optical control, a logic circuit (the SLG46811 and an IR sensor), and a control circuit (an optocoupler and a triac). Figure 1 shows a general schematic.
Figure 1: General schematic of the automatic hand dryer based on the SLG46811.
GreenPAK Design
Figure 2 shows an internal design of the automatic hand dryer in the Renesas Go Configure™ Software Hub. The complete design file is available here.

Figure 2: Automatic hand dryer schematic.
Optical Control
Solar radiation and electric lamps could influence the operation of the dryer. To deal with it, a high-pass filter was used on the ACMP’s input and a clock with a 250 ms period and duty cycle of 99.8 % was chosen as an input signal for the LED. OSC0 forms a signal of the required frequency and the One Shot (CNT/DLY5) sets the desired duty cycle. This signal, reflected from an object, is fed to the phototransistor, and then to the filter formed with an external 1.5 nF capacitor and built-in 100 kΩ pull-down resistor. If the object is located at a distance of 10 cm or less from the sensor, the received signal will exceed the threshold of the comparator and a high-level pulse will appear on its output (see Figure 3).

Figure 3. Waveforms showing work of hand dryer optical control part.
Protection from overheating and accidental turning off
A 1s Falling Edge Delay (CNT/DLY1) forms a constant voltage level (for the continuous operation of the heater and the fan) from ACMP’s output pulses. Furthermore, it provides a delay in turning off the fan, after the hands leave the range of the sensors. The purpose of this delay is to prevent the hand dryer from turning off when the hands accidentally leave the sensors’ range, that is, to prevent the fan from restarting.
To avoid overheating the heater, the 60 s Rising Edge Delay (CNT/DLY2) and LUT2 are used. This means that drying can be done continuously for no more than 1 minute, even if the hands were not removed. Moreover, for additional protection, a fuse in the form of a bimetallic strip was added in series with the heater.
Universal AC input feature
In addition to the main functionality, a feature was added for operation from a universal AC input (220-V/110-V). For this, some corrections were made to the circuit of the standard power supply unit, namely, a diode VD1 was added to obtain separately a rectified voltage from a full-wave rectifier and a capacitor-smoothed signal (see Figure 1). Depending on the input AC voltage, the first divider R1, R2 will apply a smoothed voltage of approximately 2.7 V for 220 V and 1.4 V for 110 V to the ACMP input. Considering that the threshold of the comparator’s channel 1 was set to 2.016 V, a high or low level on its output allows identifying the input AC voltage range. A voltage divider formed by R3 and R4 was added to get a 100 Hz rectified signal with an amplitude equal to the SLG46811’s supply voltage. This signal was used for a Zero Crossing Detector. Pin 6 (GPIO3) was used as an analog comparator. Because the threshold of the pin as a comparator is different from zero, a 1.72 ms Delay was used to shift the signal to get a true Zero Crossing Detector.
Flip-flops DFF2 and DFF3 were used as frequency dividers to get a 25 Hz signal from 100 Hz. LUT2, depending on the output signal of the 2nd channel of the comparator, will provide a 25 Hz signal or a constant level. LUT1 (AND gate) will pass this signal to the IC’s output, provided that a hand is detected in the drying area. MOC3021 performs the function of galvanic isolation and a Triac driver. A resistor R7 limits the input current and R8 limits the output current. To control the heater and the fan, a 12-A snubberless Triac BTB12 was used.
Depending on the signal from the SLG46811 (clock signal – 220 V or constant level – 110 V), the AC signal on the triac will have a form shown in Figure 4 and Figure 5. It allows one to have the same fan speed and the same heater intensity regardless of the input AC voltage because the average voltage is always 110 V. That’s why the heater and the motor must be rated for 110 V operation.

Figure 4. Waveform on heater and fan at 110 V AC input.

Figure 5. Waveform on heater and fan at 220 V AC input.
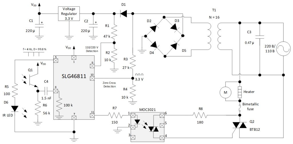
The designed circuit can also work with brushed DC motors. For this, a few minor changes must be done (see Figure 6).

Figure 6: General schematic of the automatic hand dryer based on SLG46811 with brushed DC motor.
Simulation of the project
The project could be simulated in the Go Configure™ Software Hub Simulation Tool. A Voltage Source V2 with the signal type Trapeze was used to imitate a full-wave rectifier output signal. A Voltage Source V3 simulates a 16-V or 8-V capacitor-smoothed signal. A Voltage Source V4 imitates the signal received from the LED. Figure 7 shows simulation waveforms for the optical control part of the hand dryer.

Figure 7: Simulation waveforms showing work of hand dryer optical control part.
Conclusions
The SLG46811 is one of the smallest low-cost GreenPAK™ ICs. It can be used in the automatic hand dryer instead of a microcontroller, a comparator, and more than a dozen other components. Such a significant reduction in the number of components leads to a decrease in the price of the device. In addition, the device presented here can work with universal AC input, which distinguishes it in a positive way from the models presented on the market. Adding such useful features did not practically affect the price, because virtually all the new functionality was implemented using the SLG46811.
The author Marian Hryntsiv is a Senior Technical Documentation Apps Engineer at Renesas Electronics.
If you enjoyed this article, you will like the following ones: don't miss them by subscribing to :
eeNews on Google News
