Dual 16-bit DAC has highest signal bandwidth
Claimed as an industry first, the 2.8-Gsample/sec dual 16-bit converter is intended for telecommunications system manufacturers that require microwave frequencies in point-to-point wireless backhaul equipment. The 16-bit AD9136 and 11-bit AD9135 dual D/A converters achieve higher signal bandwidth than competing devices while enabling designers to support 71-76 GHz and 81-86 GHz frequencies being adopted by wireless carriers to support steadily increasing demand for high-speed mobile voice and data transfers. The new converters’ maximum sample rate allows multicarrier generation up to the Nyquist frequency.
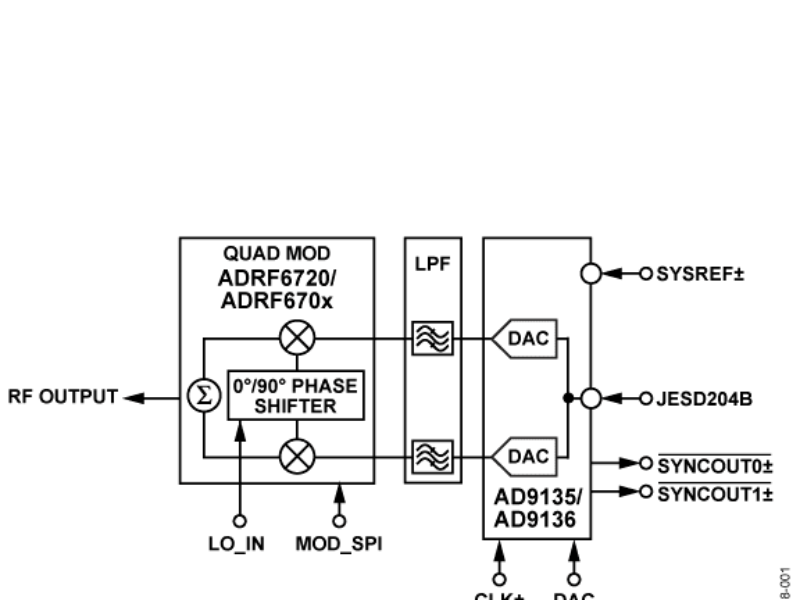
The AD9136/5 D/A converters support complex input data rates of up to 2.12 Gsample/sec per D/A converter using a flexible, 8-lane, 10.6 Gbps JESD204B interface. The new devices achieve better than -80 dBc spurious-free dynamic range (SFDR) and have noise performance of -163 dBm/Hz to provide high quality synthesis of wideband signals. The combination of speed and noise performance results in faster, cleaner data transmission and reduces infrastructure costs by allowing wireless carriers to space point-to-point microwave repeaters farther apart.
The AD9136/5 converters require only 1.4W of power under full operating conditions and integrate a low-noise PLL (phase-locked loop), eliminating the need for a high-performance source clock. The converters also include integrated interpolation filters with selectable interpolation factors of 1, 2, 4, and 8. In a point-to-point radio system design, the AD9136/5 are optimised to interface seamlessly with ADI’s ADRF672x analogue quadrature modulators.
Analog Devices; www.analog.com/AD9135 / www.analog.com/AD9136
A video is at; www.analog.com/AD9136video
If you enjoyed this article, you will like the following ones: don't miss them by subscribing to :
eeNews on Google News
