Isolated discrete forward DC/DC design
Many of these bricks incorporated several hundred parts making it much easier to utilize them instead of designing a discrete supply on the PCB. At the time, there was much haste by several power supply companies to get into this market and catch up with the leaders in the field. Many went through several years of painstaking development to bring their products to market, creating their own magnetics, topologies and control schemes, always trying to outperform the competitive offerings. Many came out with the same footprint and others with their own patented sizes and pin-outs. Consequently, these footprints were expanded to include 1/4, 1/8 and 1/16 bricks, along with countless variations of other sizes depending on the output power required.
However, with the introduction of application specific DC/DC controllers and monolithic devices, along with off-the-shelf planar power transformers and inductors have made it much simpler to produce discrete designs. In fact, an isolated design can be done with 15 parts for a flyback and 20 parts for a forward converter. This new era of application specific controllers and monolithic devices has given designers a different avenue for the development of isolated DC/DC converters. Improved MOSFET switching, VDS ratings and RDS(ON) have also helped to make it easier to do discrete designs. Some designs also no longer require an opto coupler or signal transformer in the feedback loop, and many can be used for military applications with operation from -55°C to 150°C.
Isolated outputs are required for a broad range of DC/DC converter applications – not just the telecom and datacom mandated 48V isolation requirements. Isolation can be necessary for noise sensitive devices needing ground separation from a noisy input voltage, such as a car battery, intermediate bus and industrial inputs. Displays, programmable logic controllers, GPS systems and some medical monitoring devices can all be negatively affected by a noisy bus voltage. Examination cameras, dental instruments, sleep and vital sign monitors all use displays that can be adversely affected by a noisy source voltage. Nevertheless, an isolated power supply provides ground separation which can eliminate the noise causing display irregularities.
Linear Technology has a full line of topology specific controllers that can be used in isolated high-density DC/DC converters for flyback, forward, push-pull, full-bridge topologies. Some versions exist with or without synchronous rectification, most without optocouplers, some with a signal transformer to close the feedback loop and others sensing the output voltage from the primary side transformer winding. They consist of teo two fundamental input voltage ranges, one for the Industrial market (9-32V) and the other for the Telecom/Datacom (36-75V) market, along with some that operate over an 18V to 75V input voltage range. Linear Technology has pre-fabricated designs for all of these topologies and input voltage and outputs voltages ranging from 1.2V to 48V. Users can have access to demonstration boards, electrical schematics, and bill of materials and Gerbers files for each design. A quick start guide provides performance curves, including load/line regulation, ripple & noise, efficiency and transient response.
Isolated forward converters
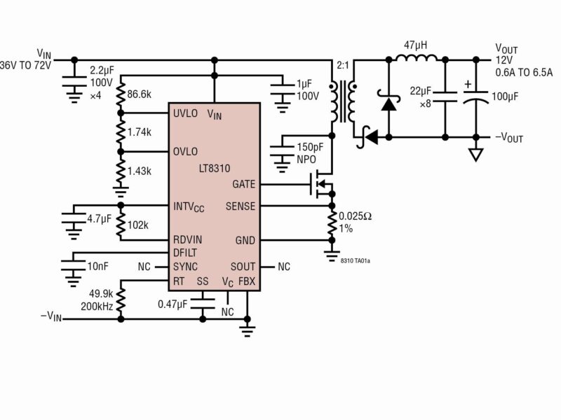
One of the most popular topology’s used in isolated high-density DC/DC converters is the forward converter. Linear Technology offers several types of forward controllers, some of which operate with a single primary ICs for control. Others have both a primary and secondary IC’s for control, timing and the driving of synchronous MOSFETs. Buck converter designers have long benefited from their simplicity, high efficiency and fast transient response; made possible by the latest controller ICs featuring synchronous rectification and multiphase interleaved power stages. However, these same features are now available in forward converters and the recently released LT8310 is an example of a device that can be used in a low parts count application. In fact, the LT8310 schematic below in figure 1, uses only 20 parts to complete an isolated forward converter with an output power of up to 78 watts.

This circuit produces a 12V output at up to 6.5A from a nominal 48V input with efficiencies as high as 92%. This primary-side forward controller, with resonant reset operates, over an input voltage range of 6V to 100V and is targeted for power levels up to 200W.
This device can be used in either synchronous or non-synchronous applications. For synchronous operation, the LT8310 sends a control signal via a pulse transformer to a secondary-side MOSFET driver for synchronous rectification timing. Synchronous designs are most advantageous for higher power or lower output voltage applications. An output voltage regulation of ±8% can be attained without the use of an opto-coupler as shown in figure 2.

When an opto-coupler is used, ±1.5% regulation can be realized. A programmable volt-second clamp provides a safeguard for transformer reset that prevents saturation and protects the MOSFET. This function optimizes the transformer and MOSFET, reducing overall solution size. The LT8310 is available in a TSSOP-20 package with several pins removed for high voltage spacing.
Flyback converter design
For an even simpler isolated DC/DC converter solution at lower power levels, the flyback topology could be used. Flyback converters have been widely used in isolated DC/DC applications for many years; however, they are not necessarily a designer’s first choice. Power supply designers unwillingly select a flyback converter out of necessity for lower power isolated requirements, not because they are easier to design. The flyback converter has stability issues due to the right-half-plane zero in the control loop which is further complicated by the aging and gain variation of an optocoupler.
A flyback converter requires a significant amount of time devoted to the design of the transformer, a task further complicated by the normally limited selection of off-the-shelf magnetics and the possible necessity for a custom transformer. Recent advances in power conversion technology have made isolated converters much easier to design. Linear Technology’s LT8302 isolated flyback converter solves many of these flyback design obstacles.
The LT8302 eliminates the need for an optocoupler, secondary-side reference voltage and extra third winding off the power transformer, all while maintaining isolation between the primary and secondary-side with only one part, the power transformer, having to cross the isolation barrier. The LT8302 employs a primary-side sensing scheme which is capable of sensing the output voltage through the flyback primary-side switching node waveform. During the switch off-period, the output diode delivers the current to the output and the output voltage is reflected to the primary-side of the flyback transformer. The magnitude of the switch node voltage is the summation of the input voltage and reflected output voltage, which the LT8302 is able to reconstruct. This output voltage feedback technique results in better than ±5% total regulation over the full line, load, and temperature range.
Figure 3 shows a flyback converter schematic using the LT8302 with only 14 external components.

The LT8302 is available in an 8-lead thermally enhanced SO-8 package and accepts an input voltage from 2.8V to 42V. Its onboard 3.6A, 65V rugged internal DMOS power switch allows it to deliver up to about 18W of output power.
Furthermore, the LT8302 runs in a low-ripple Burst Mode Operation at light load which reduces the quiescent current to only 106µA, a feature that increases the battery run-time during sleep mode with the output voltage in regulation. Other features include internal soft-start and undervoltage lockout. The transformer turns ratio and 1 external resistor are all that is needed to set the output voltage.
Primary-side output voltage sensing
Output voltage sensing for an isolated converter normally requires an optocoupler and secondary side reference voltage. An optocoupler transmits the output voltage feedback signal through the optical link while maintaining the isolation barrier. However, an optocoupler transfer ratio changes with temperature and aging, degrading its accuracy. Optocouplers also can be nonlinear from unit to unit which causes different gain/phase characteristics from circuit to circuit. A flyback design employing an extra transformer winding for voltage feedback can also be used to close the feedback loop. However, this extra transformer winding increases the transformer’s size cost and does not provide very good output voltage regulation.
The LT8302 eliminates the need for an optocoupler or extra transformer winding by sensing the output voltage on the primary-side of the transformer. The output voltage is accurately measured at the primary-side switching node waveform during the off time of the power transistor as shown in figure 4, where N is the turns ratio of the transformer, VIN is the input voltage and VC is the maximum clamped voltage.

Transformer selection and design considerations for the LT8302
The transformer specification and design is probably the most critical part of successfully applying the LT8302. In addition to the usual list of caveats dealing with high frequency isolated power supply transformer design of having a low leakage inductance and close coupling, the transformer turns ratio must be tightly controlled. Linear Technology has worked with several magnetic component manufactures to produce pre-designed flyback transformers for use with the LT8302.
About the author:
Bruce Haug is Senior Product Marketing Engineer, Power Products at Linear Technology – www.linear.com
If you enjoyed this article, you will like the following ones: don't miss them by subscribing to :
eeNews on Google News
