First PHY+MAC controller for 10BASE-T1S single pair ethernet
onsemi has launched the first 10BASE-T1S Ethernet controller to combine a PHY and MAC for single pair Ethernet in industrial applications.
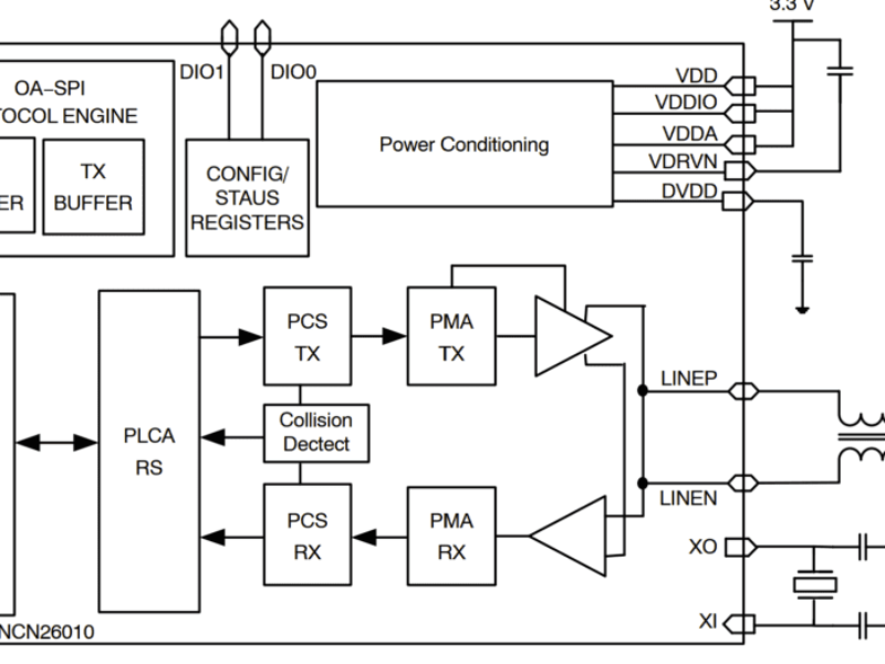
Combining the PHY + MAC controller for 10BASE-T1S allows the NCN26010 to connect to controllers, sensors and other devices without the need for an external MAC. This enables more than 40 nodes on a 25m single twisted pair segment, five times the number of nodes requested by the IEEE 802.3cg standard.
For in-cabinet wiring, this reduces wiring up to 70% while significantly increasing bandwidth. In backplanes, it simplifies the layout and power distribution without impacting data rates or latencies. Many applications, such as elevators, will be able to increase data throughput over existing wiring with the new device and, due to the ability to carry power over data cables, complex sensor networks can be built upon simple and low-cost cable runs.
Related single pair Ethernet articles
- Single Pair Ethernet cables for building and industrial systems
- Learning connector lessons with single pair Ethernet
- Single-pair Ethernet PHY gives 1.7 km reach for factory automation
“The NCN26010 enables multi-drop networks which reduces the total number of networks for large installations,” said Michel De Mey, vice president of the Industrial Solutions Division, onsemi. “Customers benefit from our solution being smaller and easier to integrate than previous controllers.”
The new controller implements multi-drop 10BASE-T1S (802.3cg) Ethernet that is an effective replacement for legacy point-to-point and multi-point industrial communication standards. The T1S MAC/PHY can replace RS-485, CAN, RS-232, HART and others. As a result, greater data throughput is achieved over existing wiring, eliminating the need to re-pull wires which is often the greatest expense in a networking installation.
Single-Pair Ethernet installations based upon the controller reduce the number, volume, and cost of wiring while the multi-drop capability allows for multiple nodes, such as sensors, to be connected to a single twisted pair. The NCN26010 also features a proprietary enhanced noise immunity feature which is essential for installations in electrically noisy industrial environments.
Additionally, the NCN26010 has lower capacitance on the line pins than existing T1S solutions which allows for more nodes to be implemented on a single network. As the communication with the NCN26010 can be over SPI, the pin count is lower and the package size is smaller.
The NCN26010 and supporting development hardware are available now
https://www.onsemi.com/products/interfaces/ethernet-controllers/ncn26010
Other news from Embedded World
- World’s first M0+ USB-C PD 3.1 controller
- European RISC-V chip for IoT development kit
- congatec enters functional safety market
- Imagination launches its first real-time embedded RISC-V CPU
- Renesas, TI square up over Bluetooth LE
- World’s first 1.5TB industrial microSD card
Other articles on eeNews Europe
- Touchless interface works with a standard camera
- Foundries.io looks to $1bn IPO
- World’s first native plastic programmable processor
- Opteran raises $12m for neuromorphic AI
- ST takes on FRAM with first Serial Page EEPROM
If you enjoyed this article, you will like the following ones: don't miss them by subscribing to :
eeNews on Google News